Mega Man X Internal Design Document Shares Some Interesting Insight On Its Characters

Siliconera Header Logo Siliconera Google Preferred Search results site design

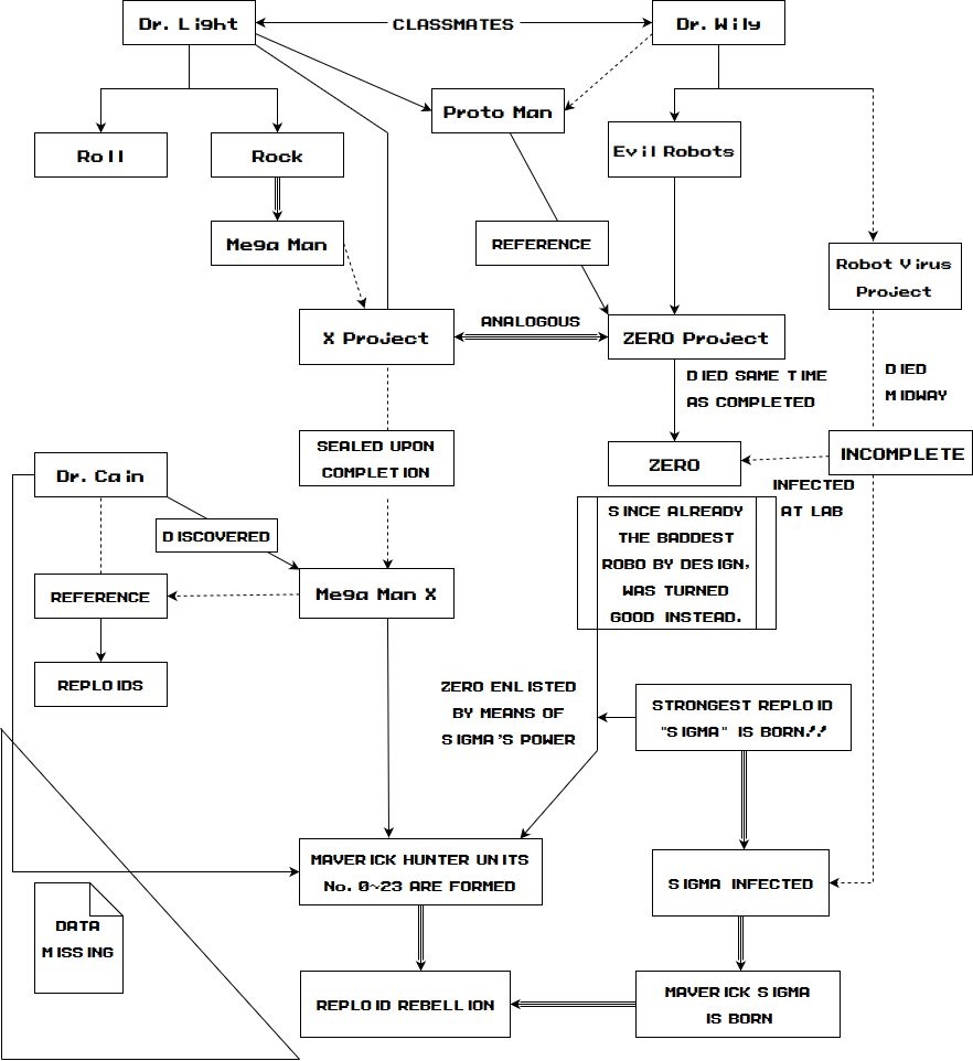
Capcom shared a look at an official design document from Mega Man X at the recent Rockman Unite 30th anniversary event that took place at the Hirakata and Hanayashiki Park. [Thanks, Rockman Corner.]   Below is a look at the original design document courtesy @N2_EXE: DVpP0slVwAESUdG   And a translation of it courtesy @Kobun20: DVwIdnmU8AARghX   As you can see, it appears to confirm a few things like the relationship of Dr. Wily and Zero that was planned from the very start, as well as some comments Keiji Iwafune made in the ultimate artwork collection MM25: Mega Man and Mega Man X Official Complete Works. It also shows how Dr. Wily used Proto Man as a reference when creating Zero. And lastly, it shows that Dr. Wily died right after completing Zero, and how it was a virus from Wily that turned Zero good.   Mega Man X first released in Japan on December 17, 1993 for the Super Famicom, and released in North America on January 1994 for Super NES.

Sato
About The Author
Gamer, avid hockey fan, and firm believer in the heart of the cards.